全国近三成高考状元有加分 被质疑有违公平
连日来,关于今年各省区市高考状元统计数据的差异把我国高等教育的著名学府—北京大学和清华大学推上了风口浪尖。
7月18日,北大宣称:全国各省份文理第一名中,除两成报考香港高校外,六成以上被北大收入囊中。一天后,清华招办发布今年的“捷报”:九成省份的理科第一名和近三成省份的文科第一名填报了清华,这种情况已持续3年。
两校录取的状元相加,比例远远大于100%,舆论一时哗然。

针对公众对数据真实性的质疑,清华和北大很快澄清,“其实,是因为数据统计的方法和依据不同!”在高分考生的数量上,清华依据的是考生的裸考分数(指没有额外加分),而北大采用的标准是各地省级招生部门提供的加分后分数。
北大、清华今年的状元门口水战,揭开了笼罩在状元光环下的“新衣”——大量高考状元依靠加分制造。
三成高考状元都有加分
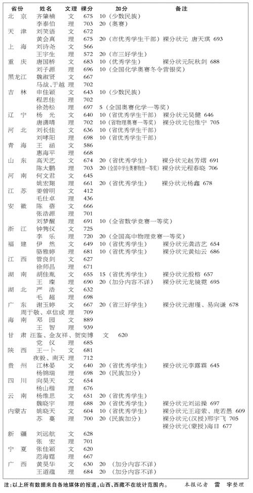
记者调查发现,除西藏、山西外,其他29个省区市的65名文理科状元中(部分省份有分数并列),共30人存在加分,所占比例为46.2%,这几乎占据“状元榜”半壁江山。此外,还有数名状元获得了北大、清华自主招生20到30分的加分成绩。
这30名加分状元分别来自北京、上海、天津、重庆、吉林、辽宁、河北、山东、河南、安徽、浙江、福建、湖南、广东、贵州、云南、内蒙古等17个省区市。其中,北京、重庆、吉林、辽宁、河北、山东、福建、贵州、云南、内蒙古等10个省区市文理科状元均有加分。
30名加分状元中,12人裸分即为该省最高分,加分或许是一种锦上添花;而对于剩下的18人,加分无疑是雪中送炭。依托加分他们得以越过全面分数高于自己者,并摘取“状元”桂冠。这18人占所有统计的65位状元中27.7%。
状元加分类型之多让人眼花缭乱,包括民族加分、全国奥赛加分、省(自治区、直辖市)三好学生加分、省(自治区、直辖市)优秀学生干部加分等。此外,不少人还有北大、清华自主招生加分近期发现不法网站恶意采集本站mshao.com文章,请自重!中华 美术高考网www.mshao.com 无偿向广大考生和家长提供最新最快美术高考方面资讯。
加分最少的是吉林省并列理科状元徐劲松,他的裸分为697分,因为获得全国奥林匹克化学竞赛中一等奖加5分,总成绩上升到702分,恰好和另一名裸分状元程思佳分数一致,同登状元榜。
