潍坊学院2012年艺术类专业校考成绩查询
近日我校在山东省进行专业招生考试的音乐学、音乐表演、舞蹈学、播音与主持艺术4个本科专业的专业考试成绩已公布,现将有关事宜公布如下:
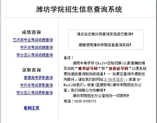
一、查询方法
考生可以在我校招生信息网查询,具体查询步骤如下:
1、点击我校招生信息网主页右侧的“成绩查询”或顶部“信息查询”菜单的“成绩查询”;
2、点击“艺术类专业考试成绩查询”;
3、输入准考证号码(报考证上考生号的后10位)和身份证号码;
4、点击查询。准考证号和身份证号均正确方可显示查询结果。查询结果为考生信息和总成绩,成绩合格者在‘合格标志’栏显示‘合格’字样,不合格者显示“不合格”;输入双号信息错误则提示没有查到信息并要求重新查询。
二、招生计划调整
根据今年我校艺术类专业的报名及考试等情况,我校增加了模特、体育舞蹈、播音与主持、编导等方向的招生计划。
三、特别说明
我校普通本专科招生的宣传、咨询、录取、录取信息公布等工作均由我校招生办公室负责,没有委托任何其他机构、中介或个人。广大考生及家长如有不明事宜,请直接咨询我校招生办公室。
招生咨询电话:0536-8785173、8785670
网上咨询方式:我校招生信息网“在线咨询”栏目留言
学校地址:山东省潍坊市东风东街5147号
邮编:261061
潍坊学院招生办公室
2012年2月21日

